Vietnē tiek izmantotas sīkdatnes, lai nodrošinātu tās pareizu darbību, uzlabotu pārlūkošanas pieredzi un mārketingu. Vairāk par izmantotajām sīkdatnēm un to atteikšanu – privātuma politikā

PASTIPRINĀTĀJS - KONSTRUKTORS TDA7297

 ABA72.jpg

PASTIPRINĀTĀJS - KONSTRUKTORS TDA7297

Kods ABA72
  • Svars bruto 10.00g

E-veikala cena: 4,95

Daudzums: 3+ 5+
Cena: 4,31 2,93
Min. pasūtījums: 1 Daudzums iepakojumā: 1

Daudzums
Preces atrašanās vietas:
Birojs/Centrālais noliktavas Kaunā, Gaižiūnų ielā 5A Prece ir noliktavā (6)
Veikals Viļņā, Ukmergės ielā 222 Prece ir noliktavā (2)
Veikals Kaunā, Savanorių prospekts 241 Prece ir noliktavā (2)

Apraksts

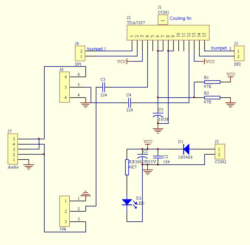
Shēma

Lieliska skaņas
kvalitāte Platē ir jāuzstāda atbilstoša izmēra radiators (nedrīkst būt mazs)
Ārējais skaļrunis: 4 ~ 8Ω, 10 ~
30WDC Barošanas avots: 12V
Plates izmērs: 34x29mm