Vietnē tiek izmantotas sīkdatnes, lai nodrošinātu tās pareizu darbību, uzlabotu pārlūkošanas pieredzi un mārketingu. Vairāk par izmantotajām sīkdatnēm un to atteikšanu – privātuma politikā

SG3525 PWM kontrolieris modulis 100 Hz–100 kHz, 8–12 V

 ABREG021.jpg

SG3525 PWM kontrolieris modulis 100 Hz–100 kHz, 8–12 V

Kods ABREG021
  • Svars bruto 6.00g

E-veikala cena: 2,45

Daudzums: 5+ 10+
Cena: 2,18 2,04
2,63
Min. pasūtījums: 1 Daudzums iepakojumā: 1

Daudzums
Preces atrašanās vietas:
Birojs/Centrālais noliktavas Kaunā, Gaižiūnų ielā 5A Prece ir noliktavā (3)
Veikals Viļņā, Ukmergės ielā 222 Prece ir noliktavā (2)
Veikals Kaunā, Savanorių prospekts 241 Prece ir noliktavā (2)

Apraksts

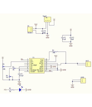
PWM kontrolieris SG3525.

Funkcijas:

  • Integrēta SG3525A PWM vadības mikroshēma.
  • 78M05 mikroshēma nodrošina stabilu barošanas spriegumu.
  • Regulējami rezistori – R3 kontrolē darba ciklu, R4 kontrolē frekvenci.
  • Enerģijas padeves indikators.
  • Darba spriegums: 8–12 VDC.
  • Regulējama frekvence 100–100 KHz.
  • Darba cikls: 0–100 % (regulējams).
  • Sprieguma amplitūda izejā: 5 VDC.
  • Izmērs: 30,8 x 18 mm.

Specifikācija