Vietnē tiek izmantotas sīkdatnes, lai nodrošinātu tās pareizu darbību, uzlabotu pārlūkošanas pieredzi un mārketingu. Vairāk par izmantotajām sīkdatnēm un to atteikšanu – privātuma politikā

TRIMMER 50 kΩ/ 28 apgriezieni, vertikāls

 RDPXXXV.jpg

TRIMMER 50 kΩ/ 28 apgriezieni, vertikāls

Kods RDP450V
  • Svars bruto 1.10g

E-veikala cena: 0,70

Daudzums: 5+ 10+ 25+
Cena: 0,60 0,2202 0,1957
Min. pasūtījums: 1 Daudzums iepakojumā: 1

Daudzums
Preces atrašanās vietas:
Birojs/Centrālais noliktavas Kaunā, Gaižiūnų ielā 5A Prece nav noliktavā (0)
Veikals Viļņā, Ukmergės ielā 222 Prece ir noliktavā (15)
Veikals Kaunā, Savanorių prospekts 241 Prece ir noliktavā (14)

Apraksts

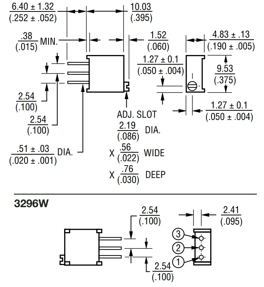
Shēma

Metāla-keramikas lineārais rezistors. Mazs izmērs. Citu
ražotāju analogi: 64W, 67W, T93YA
Jauda: 0,5W pie +70°C
Temperatūras koeficients:
±100ppm/°CRPM: 28
Darba temperatūra: no -55°C līdz +125°C
Izturība: 200 cikli
Izmēri: 10x9,5x4,8mm

Specifikācija