Vietnē tiek izmantotas sīkdatnes, lai nodrošinātu tās pareizu darbību, uzlabotu pārlūkošanas pieredzi un mārketingu. Vairāk par izmantotajām sīkdatnēm un to atteikšanu – privātuma politikā

Audio pastiprinātāja modulis TDA2030A 6–12 V DC, 18 W

 ABA05.jpg

Audio pastiprinātāja modulis TDA2030A 6–12 V DC, 18 W

Kods ABA05
  • Svars bruto 12.00g

E-veikala cena: 2,60

Daudzums: 3+ 6+ 10+
Cena: 2,31 2,00 1,86
2,58 2,32 2,04
Min. pasūtījums: 1 Daudzums iepakojumā: 1

Daudzums
Preces atrašanās vietas:
Birojs/Centrālais noliktavas Kaunā, Gaižiūnų ielā 5A Prece ir noliktavā (4)
Veikals Viļņā, Ukmergės ielā 222 Prece ir noliktavā (5)
Veikals Kaunā, Savanorių prospekts 241 Prece ir noliktavā (6)

Apraksts

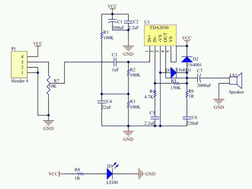
Shēma

🎵 TDA2030A modulis – audio pastiprinātāja plate ar vienu barošanas avotuTDA2030A modulis ir kompakta un efektīva audio pastiprinātāja plate, kas darbojas ar vienu barošanas avotu. Tas ir ideāli piemērots audio projektiem, DIY sistēmām vai elektronikas entuziastiem.

⚙️ Tehniskie parametri:* 🔌 Barošanas avota spriegums: 6–12 V DC (ieteicams 12 V) * 🔈 Izvades jauda: līdz 18 W (ar 4 Ω slodzi pie 12 V barošanas) * 🎚️ Frekvences diapazons: 20 Hz – 20 kHz * 🔧 Ieejas pretestība: aptuveni 100 kΩ * 📏 Plates izmēri: aptuveni 32 mm x 24 mm * ⚡ Tips: Viena barošanas avota jaudas pastiprinātājs * 📦 IC mikroshēma: TDA2030A🧩 Funkcijas:* Zems trokšņu līmenis un mazs kropļojums * Īssavienojuma aizsardzība * Pārkaršanas aizsardzība * Viegla uzstādīšana un lietošana🔌 Savienojumi:* 1x ieeja (IN) * 1x GND * 1x barošana (VCC) * 2x skaļruņu izvadi (OUT+ / OUT−)Šis modulis ir ideāli piemērots portatīvajiem pastiprinātājiem, aktīvo skaļruņu projektiem, izglītības komplektiem un citiem audio risinājumiem.